
2016-10-18 10:38:21

397
±ÊÖ±·¨·¢Åݹ¤ÒÕ±ÊÖ±·¨Á¬ÐøÉú²úPUÈíÅݵŤÒÕ¼¼Êõ£¬ÔòÊÇÓ¢¹úHymon¹úÏÎÓÐÏÞ¹«Ë¾ÓÚ20ÊÀ¼Í80Äê´ú¿ª·¢²¢È¡µÃרÀûȨµÄм¼Êõ¡£±ÊÖ±·¨JÒÕÖ®ËùÒÔÒýÆð¾Û°±õ¥¹¤Òµ½çµÄÖØÊÓ²¢È¡µÃѸËÙÉú³¤£¬ÊÇÓëÆäÓÐÍ»³öµÄÓŵã·Ö²»¿ªµÄ¡£
¸Ã¹¤ÒÕµÄÌØµãÊÇ:
¢ÙµØÃæ»ý´ó´ó¼õÉÙ£¬½öÐè600©O£»
¢ÚÎïÁÏ×ÜÁ÷Á¿½µµ½20¡¢40kg/min£»
¢Ûͬһ̨É豸¿ÉÉú²úÔ²ÐÎÅÝÄ¿éºÍ¾ØÐÎÅÝĿ飬ֻÐè¸ü»»²¿·Ö²¿¼þ£¬¼´¿É½»ÌæÉú²ú;
¢ÜÅÝÄ¿éµÄ³ß´ç±È½Ï¹æÕû£¬ÐÞÇеķÏÎï¿É½µµÍÖÁ4%~6%£»
¢ÝÔÚͬһºá¶ÏÃæÉÏ£¬ÅÝÄÎïÐÔÂþÑܾùÔÈ£»
¢Þ¼õÉÙÁË¿ª/Í£³µµÄËðʧ£¬´ÎÆ·³¤¶ÈÔÚlm×óÓÒ£¬´Ë¹¤ÒÕÊʺÏÓÚÄê²úÁ¿500~4000tµÄÖÐСÐ͹¤³§¡£Í¬Ê±Í¶×ÊÓöȵͣ¬½ÚÊ¡ÀÍÁ¦¡£
±ÊÖ±·¨¹¤ÒÕÀú³Ì£¬ÓÉÔÁÏÖü´æ¡¢¼ÆÁ¿¡¢»ìÏý¡¢ÊäÈë¡¢·¢ÅÝd¡¢Ê컯¡¢ÅÝÄÌáÉý¡¢Çжϡ¢ÅÝÄÊäË͵ȼ¸¸ö°ì·¨×é³É¡£
¾ßÌå²Ù×÷ÊÇÏȽ«ÖÖÖÖ»¯Ñ§:ÔÁϾ¼ÆÁ¿±Ã¼ÆÁ¿ºó£¬ÊäÈË»ìÏýÍ·£ººÏºó£¬ÔÙËÍÈë·¢ÅÝÍÐÅÌ£¬¿ªÊ¼·¢ÅÝ¡£·¢ÅÝÀú³ÌÊÇÔÚ¾ÛÒÒÏ©±¡Ä¤Î§³ÉµÄ´ü×ÓÄÚ½øÐУ¬Ëæ×Åºá½ØÃæ»ýµÄÔö´ó£¬·¢ÅÝÆ«ÏòÑØË®Æ½Æ«Ïò½øÓÐÅݿ׵ij¤ÖáÊÇÔÚˮƽƫÏò¡£ÔÚ·¢ÅÝÊÒÄÚ£¬ÃܶÈÓÉÏÂÍùÉÏÖð½¥±äС£¬ÓÐÒ»¸öÃܶÈÌݶȡ£ÓÉÓÚÖØÁ¦µÄ×÷Óã¬ÕýÔÚ·¢ÅݵÄÎïÁϲãÓë²ãÖ®¼äÑв»»á·µ»ì£¬ÔÚͬһ¸öºá¶ÏÃæÉÏÖØÁ¦µÄÓ°ÏìÊǵÈͬµÄ£¬ËùÒÔÔÚͬһºá¶ÏÃæÉÏÎïÀíÐÔÄÜ»ù±¾Ò»Ö¡£¾·¢ÅݺóµÄÅÝÄÌå½øÈëÊ컯¶Î£¬Ê컯¶ÎÓÐÒ»¸ö¼ÓÈÈͲ£¬¼ÓÈÈͲÍâΧÓб£Î²㣬¼ÓÈÈ´ÙʹÅÝÄ¿ìËÙÊ컯¡£·¢ÅÝ֮ǰÏȽ«¼ÓÈÈͲԤÈȵ½65°C×óÓÒ£¬Õý³£ÔËÐÐÖ®ºó£¬¿ÉÍ£Ö¹¼ÓÈÈ£¬¿¿·¢ÅÝÈÈά³Ö´Ëζȡ£
Ê컯ºóµÄÅÝÄÔÙ½øÈëÌáÉý¶Î£¬ÓɰåÌõ×é³É´«ËÍ´ø£¬°åÌõÉÏÓÐСÕë(Õ볤Լ1.Scm)£¬Ð¡Õë´ÌÈëÅÝĵÄÍâ±íƤ£¬´ø×ÅÅÝÄÁ¬ÐøÉÏÉý£¬ÓÉ10Ìõ´«ËÍÌõΧ³ÉÒ»¸öÔ²ÐΡ£Çиî¾âÊǰ´¶¥Ïȸø¶¨µÄ³¤¶ÈÓ°Ïì±ÊÖ±·¨PU¿é×´ÅÝĵŤÒÕÒòËØÐí¶à£¬µ«×îÖØÒªµÄÕÕ¾ÉÕÆÎպ÷¢ÅÝ»úÔËÐÐÀú³ÌÖÐÅä·½µÄƽºâÓëÎȶ¨ÐÔ¡£Ó¦ËæÊ±ÊӲ죬Á˽âÔÁÏζȡ¢Ê컯ζȡ¢Çé¿öζÈÒÔ¼°¸÷ÎïÁϵÄÁ÷Á¿¡¢Ñ¹Á¦¡¢»ìÏýÒòËØ(½Á°èËÙ¶È¡¢»ìÏýͷѹÁ¦¡¢¿ÕÆø×¢ÈëÁ¿)¡¢´ß»¯¼ÁÓÃÁ¿µÈ£¬ÊµÊ±ÔÚ·¢ÅÝÀú³ÌÖн«ÒÔµ÷½â¡¢¿ØÖÆ£¬ÒÔÖÆµÃÓż¶²úÆ·¡£
±ÊÖ±·¢ÅÝ»úÔÚÔËÐÐÀú³ÌÖг£·ºÆðһЩ·ÇÕý³£ÏÖÏó£¬Ó¦ÊµÊ±½ÓÄɲ½·¥½â¾ö£¬²Å»ª¼á³ÖÕý³£Éú²ú¡£
ÆäÖÐ×îÆÕ±éÓöµ½µÄÓÐÒÔϼ¸µã¡£
£¨1£©ÅÝÄ“·¢½ô”»òÊÕËõ£º·¢ÅÝʱ£¬µ±ÅÝÄÉýÆðµ½×î¸ßµãµÄʱºò£¬ÅÝ¿×ÆÆÁÑ£¬ÓÐÍÂÅÝÏÖÏó£¬ÕâÊÇÕý³£·¢ÅÝ£¬Èç¹û²»ÊÇÕâÖÖÇé¿ö£¬ÅÝľͻᓷ¢½ô”»òÕ߱տס£ÕâÖÖÔÒòÖ÷ÒªÊÇÎý´ß»¯¼Á¹ýÁ¿£¬Äý½º¿ì¿×±Ú½áʵ£»»òÅÝÄÎȶ¨¼ÁÌ«¶à£¬Åݿ׹ýÓÚÎȶ¨¶ø´µ²»¿ª£¬Ôì³É±Õ¿×´ó¡£
£¨2£©ÅÝÄÆÆÁÑ£ºÖ÷ÒªÊÇÔËÐÐÅä·½ÓÐÎ󣬸÷ÅÌËã±Ã·ºÆðÎó²î£¬Ôì³ÉÅä·½½û¾ø¡¢Ê§¿Ø¡£ÆäÖÐÎý´ß»¯¼Á¼°ÅÝÄÎȶ¨¼Áȱ·¦»ò»îÐÔϽµ¾ùÊÇÔì³ÉÅÝÄÆÆÁѵÄÖ÷ÒªÔÒò¡£ÆäËü»úеÒòËØÒ²»áÔì³ÉÅÝÄÆÆÁÑÏÖÏó£¬ÈçÅݿ׹ýϸ¡¢ÍâÀ´ÔÓÖÊ¡¢ÓÍÎÛ¡¢´«ËÍ´øËٶȲ»Æ½ÎÈ»ò²¨¶¯¡¢¾ÛÒÒÏ©´ü×ÓµÄÐÎ×´¾Þϸ²»¶ÔÊʵȾù»áµ¼ÖÂÆÆÁÑÅÝÄ¡£
£¨3£©ÅÝÄÏ»¬£ºµ±Õë°å´«ËÍ´ø×¥²»×¡ÅÝĵÄʱºò¾Í»á±¬·¢ÕâÖÖÇé¿ö£¬Ò»°ãÊÇÔÚ“Æð¶¯»·”È¡µôµÄʱºò¡£ÅÝÄÍ£Ö¹ÉÏÉý£¬ÉõÖÁÏ»¬£¬ÔÚÅÝÄÍâò¿ÉÒÔ¿´µ½»®Ó¡¡£ÆÊÎöÔÒòÓÐÉýÆðʱ¼äÌ«³¤¡¢Ê컯¶ÎζÈÌ«µÍ¡¢ÅÝÄδ³äÂúÕû¸ö½ØÃæ¡¢ÅÝıտ׸ߡ¢“·¢½ô”¡¢´«ËÍ´øËÙ¶ÈÌ«¿ì»ò×°Öò»¶ÔÊʶ¼»áÒýÆðÅÝÄÏ»¬ÏÖÏó¡£
£¨4£©Ñ¹ËõÏߣºÊÇÖ¸ÅÝÄ¿éÄÚÓÐÃ÷ÏԵİ×É«·Ö½çÃæ£¬ÔÚÇпªµÄºá¶ÏÃæÉϾÍÃ÷ÏԵطºÆð°×Ïß¡£ÔÚ°×ÏßÉϵÄÅÝÄÇ¿¶ÈºÜ²î£¬ÊôÓÚȱ·¦¸ñ²úÆ·¡£ÕâÖÖ°×Ïß½Ð×÷ѹËõÏß¡£Èô´«ËÍ´øµÄËÙ¶ÈÌ«Âý£¬¾Í±¬·¢ÕâÖÖÇé¿ö£¬»ò½µµÍͳöÁ¿¼á³Ö´«ËÍ´øµÄËÙ¶ÈÎȶ¨£¬»òÕßÖð½¥Ôö¼Ó´«ËÙ´øµÄËÙ¶È£¬ÒÔÅųýÕâÖÖѹËõÏß¡£Ïû³ýѹËõÏßµÄ×ö·¨ÊÇÔ¤¼ÆÒ»ÏÂÅÝÄÔÚÈ«ÉýÆðµÄʱºò½øÈëÊ컯¶ÎÓжàÔ¶£¬Èç¹ûÊǸսøÈëÊ컯¶Î¾ÍÈ«ÉýÆðÁË£¬×îºÃÖ»Ôö¼Ó´«ËÍ´øµÄËÙ¶È£»Èç¹ûÈ«ÉýÆðʱÒѽøÈëÊ컯¶Î½ÏÔ¶ÁË£¬×îºÃ¼õÉÙͳöÁ¿£¬¼á³Ö´«ËÍ´øËÙ¶ÈÎȶ¨¡£
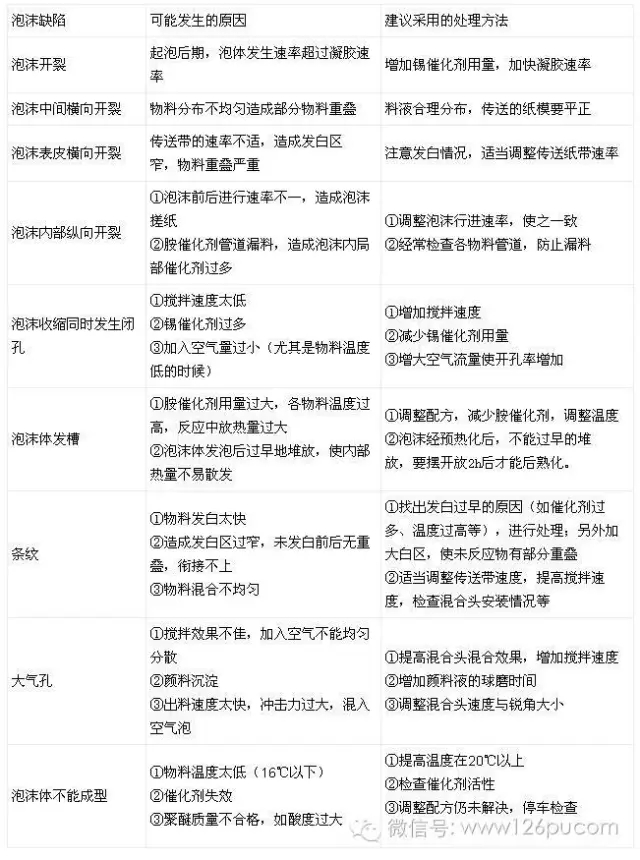
Ôì³É¿é×´ÅÝÄÔÚ·¢ÅÝÀú³ÌÖеÄȱÏÝÔÒòÊÇ¶à·½ÃæµÄ£¬ÆäÖÐÓл¯Ñ§Óë»úе·½ÃæµÄÒòËØ¡£ÏÖ½«¿é×´·¢ÅÝÀú³ÌÖзºÆðµÄÅÝÄȱÏÝ¡¢´óÖÂÔÒò¼°´¦ÀíÒªÁì¹éÄÉÈë±í1Ö®ÖС£
±í1¿é×´ÅÝÄÒ×±¬·¢µÄȱÏÝ¡¢ÔÒò¼°´¦ÀíÒªÁ죺
