
2016-09-21 10:11:12

79
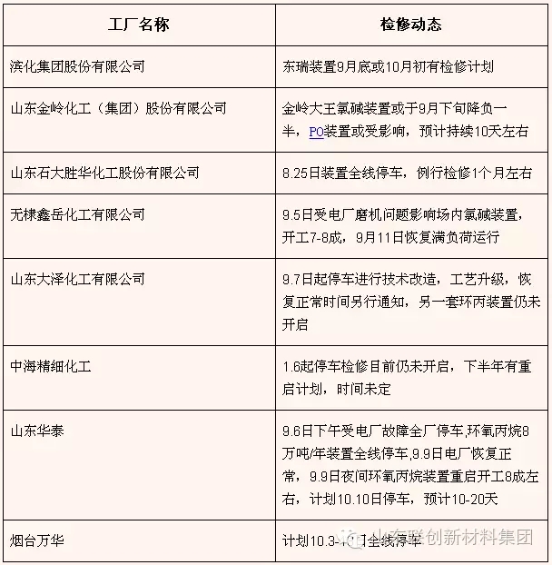
½üÀ´»·±ûÊг¡ÕÇÊÆÐ×ÃÍ£¬8Ôµ×ÖÁ½ñɽ¶«¼°»ª±±µØÇø»·Ñõ±ûÍéɢˮ³Ð¶ÒË͵½¼Û¸ñÒѾ´Ó9500Ôª/¶ÖÉÏÕÇÖÁ11250Ôª/¶Ö£¬ÕÇ·ù¸ß´ï1750Ôª/¶Ö¡£ÓëÈ¥ÄêͬÆÚÏà±È£¬ÉÏÕǽü800Ôª/¶Ö¡£
´Ë´Î»·±û¼Û¸ñ´ó·ùÉÏÕÇÖ÷ÒªÊÇÊܵ½¹Å°åÏÂÓÎÐèÇóÍú¼¾Ó°Ï죬ÁíÍâɽ¶«»·±£Ìü¶ÔÂÈ´¼·¨»·Ñõ±ûÍ鹤³§¼ì²éµ¼ÖÂÒ²Ò»¶¨Ë®Æ½ÉÏÓ°ÏìÁË»·±ûµÄ¹©Ó¦£¬¶Ô»·±û¼Û¸ñÆðµ½Ò»¶¨ÍÆÕÇ×÷Ó᣾ÝϤ9ÔÂ6ÈÕÖÁ11ÈÕ£¬É½¶«Ê¡»·±£ÌüÅɶ½µ¼×é¶Ô×Ͳ©¡¢¶«Óª¡¢±õÖÝ3ÊнøÐж½µ¼ÊӲ죬9ÔÂ18ÈÕÌá½»²¢Ðû²¼ÊӲ챨¸æ¡£
9Ô·ݻ·Ñõ±ûÍ鹤³§×°Öö¯Ì¬£º
